MONTH 2023
Manufacturing Software
Labor shortages are driving new demand for automation.
Options for Screwfeeding
The F-35A fighter costs approximately $82.5 million—and that’s without the engine. Photo courtesy Lockheed Martin
Software has reduced the time needed to perform cost estimates for airframe components by 75 percent.
Software Helps Lockheed Improve Cost Estimation
John Sprovieri // Chief Editor
The F-35 Lightning II is an American family of single-seat, single-engine, supersonic stealth strike fighters. A multirole combat aircraft designed for both air superiority and strike missions, it also has electronic warfare and intelligence, surveillance and reconnaissance capabilities.
Lockheed Martin is the prime F-35 contractor with principal partners Northrop Grumman and BAE Systems. The aircraft has three main variants: the F-35A, for conventional takeoff and landing; the F-35B, for short take-off and vertical-landing, and the F-35C, for use on aircraft carriers.
The aircraft is intended to replace the F-16 Fighting Falcon, F/A-18 Hornet, and the McDonnell Douglas AV-8B Harrier II “jump jet.” Its development was primarily funded by the United States, with additional funding from the North Atlantic Treaty Organization and close U.S. allies.
As of July 2024, the average unit costs (excluding the engine) are: $82.5 million for the F-35A, $109 million for the F-35B, and $102.1 million for the F-35C. The engine adds another $20.4 million to the cost.
With that sort of price tag, cost estimation might not seem all that important, but no defense contractor wants to be called on the carpet by government procurement watchdogs for cost overruns.

With SEER-MFG software, cost estimates that took weeks are now done in two days with an accuracy of about 5 percent. Photo courtesy Galorath Inc.
At Lockheed’s assembly plant in Fort Worth, TX, a team of analysts provide cost estimates for all the company’s tactical aircraft programs. Analysts frequently travel to other Lockheed sites to evaluate the costs of new and ongoing programs. In addition to estimating the cost of airframe components and assemblies at the conceptual, preliminary, prototype and detailed design stages, they also evaluate design trades and engineering change proposals (ECPs). They also evaluate proposals from vendors to double-check their cost estimates as well.
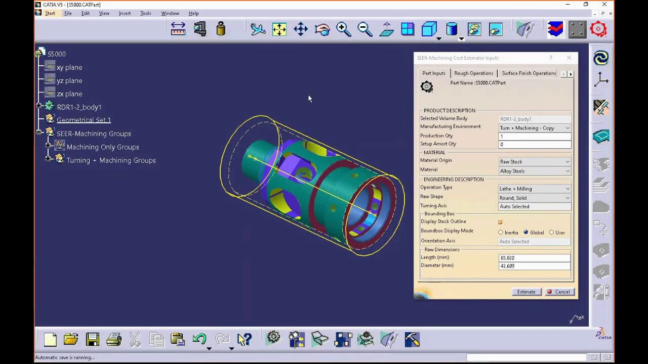
SEER-MFG software from Galorath Inc. helps them get their jobs done quickly and accurately. Instead of searching through data files for costs of similar parts already in production, cost analysts simply enter cost-related characteristics from a CAD model into the MFG software. The software does historical research and then generates the estimate. Estimates that took weeks are now done in two days with an accuracy of about 5 percent.
“Once the new cost estimation process is fully implemented, we expect to save up to 400 hours per month on proposals, trade studies, and ECPs,” says Bryan Tom, a staff specialist handling estimating, proposing and contracting at Lockheed Martin Tactical Aircraft Systems. “Besides saving time, the new approach makes it possible to consider more design parameters and search a much larger historical database than is practical with the manual approach.”
Previous Costing Method
Cost estimation wasn’t always easy at Lockheed. The traditional approach for determining the cost of a new airframe component involves searching a database of previous components to find one or more similar material types and designs. It normally takes between 10 and 20 minutes to perform this type of search for a single component. However, many airframe components are assemblies of a dozen or more parts, so this process must be repeated for each component in the assembly. The analyst must also study the design and decide how many and what types of fasteners.
With this information, finding the correct parameters to estimate the cost of the required assembly operations takes between five and 10 minutes per part. In all, it takes about one day to generate a cost estimate for an assembly of a dozen parts. Larger assemblies could take much longer. For example, it takes three analysts one week to estimate the cost of an airframe. Design trade studies require analysts to evaluate multiple combinations of design alternatives, so they take two to five times as long as estimating the cost of a single assembly.
SEER-MFG changed all that. SEER-MFG provides a powerful framework for estimation and has the unique capability of accepting custom cost models as plug-ins.
A unique feature of the software is its four-quadrant user interface. The work element breakdown for an estimate is found in the upper left quadrant, while the parameter view is in the upper right quadrant. The user can select from a variety of reports to display in the lower left quadrant, each of which is instantly updated when the estimate is modified. Charts can be displayed in the lower right quadrant.
One of the first uses of the program involved estimating the cost of fuel tank components requested by an F-16 customer. The item that needed to be estimated was a 30-pound assembly of castings, forgings and sheet metal parts modeled in CATIA. The purpose of this estimate was to calculate the component’s T1, or theoretical first unit cost.
The analyst used the CATIA data to obtain cost characterization information, which he downloaded into a spreadsheet. The analyst entered the cost parameters that provide all the information needed to create the cost estimate, such as length, width, thickness, material type, weight, finish and fastener count. Then, he manually entered the information from the spreadsheet into SEER-MFG.
Using SEER-MFG spared the analyst from manually searching a database for cost comparison information. The software program estimated cost and yield data by comparing the current project and a historical database.
This technique, called metrics mapping, relies upon a complex database of technical, programmatic and cost information continually reviewed for applicability to current estimating requirements and technology maturity. Key mapping parameters were individually mapped into a matrix of actual data. This map and an appropriate weighting scheme generated an analogous cost estimate.
Cost-estimating relationships were then applied to this value to generate acquisition cost estimates reflecting user-defined development, production environments and program schedules. Using this approach, the analyst arrived at the predicted cost of the fuel tank assembly in two hours.
“That job would have taken at least one day using the previous method,” says Tom

SEER software helps manufacturers improve margins, control cost drivers, and optimize production plans using predictive modeling and AI-assisted estimation tools. Photo courtesy Galorath Inc.
Substantial Time Savings
The time savings are much greater on large estimates, such as that of an entire airframe. An estimate involving an entire 8,300-pound airframe configuration and several thousand parts was recently performed using the historical grassroots estimate method. It took three estimators one week to calculate the airframe cost, even though detailed part descriptions were not used. A newer concept for that same airframe was evaluated later using SEER-MFG.
“Even though we evaluated many more parameters and a larger historical database than for the previous estimate, the new approach made it possible to turn around the estimate in the same time it took to perform the original one,” says Tom. “The great majority of this time involved data entry and with this process completed, we expect to achieve substantial downstream time savings on this project.
“The airframe cost estimate will have to be repeated multiple times in the future, such as when a change to the outer mold line of the aircraft affects the geometry of almost all the 5,000 parts in the assembly. With the data already in the system, producing a new cost estimate in response to this change in only about one day should be possible.”
Substantial time savings in all aspects of the cost estimation process are expected once this new process is fully implemented. ECPs normally take approximately 40 hours to evaluate, assuming a design involving approximately 20 parts. Using SEER-MFG, they can be done in 10 hours.
Similarly, trade studies involving five different design options for an assembly with a dozen parts normally take about two days. They can now be done in one-half day. The analyst arrived at the predicted cost of the fuel tank assembly in two hours. “That job would have taken at least one day using the previous method,” says Tom.
Parametric estimates can be reduced from one to two days to two hours. Tom expects that he and his colleagues will eventually use the software to estimate between five and ten proposals per month, 10 to 20 trade iterations, and two or three monthly ECPs. Under these assumptions, the software should generate about 400 hours per month in time savings over the previous costing method.
Since the use of this program is relatively new, Lockheed is still in the process of validating its accuracy. One way the company is doing this is by comparing the estimates generated by the software for certain detailed parts and small assemblies with known costs. For example, information about an existing bulkhead that took 50 hours to machine and 25 hours to sand was entered into the cost-estimating program. The software’s predicted cost was within 5 percent of the actual cost. Several similar studies have consistently shown that the new method’s accuracy is at least as good as the conventional approach.

Without help from software, three estimators needed a week to calculate the cost of an entire airframe. Photo courtesy Lockheed Martin
Future Benefits
Tom believes that Lockheed can speed cost estimates by an additional order of magnitude when inputs from the engineering department can be entered into SEER-MFG directly rather than manually.
“We need a cost characterization interface that will automatically apply the majority of the mundane cost characteristics, such as length, width, and material thickness,” Tom says. “Then analysts will be free to concentrate on the 10 percent of the parts that require some fine-tuning and judgment.”
Work is underway to develop such an interface. Lockheed is collaborating with the five other aircraft manufacturers involved in the Composites Affordability Initiative to develop a plug-in that automatically transfers cost characteristics from a CATIA model to SEER-MFG. When the plug-in is available, estimates that previously took an hour should be available in minutes. Estimates of an entire airframe will be faster as well.
“When we have direct access to design data, an estimate of an entire airframe, which now takes several weeks, should be available in about two days,” says Tom. “A design trade estimation with ten different designs, each with different materials and parts, will be in an hour, rather than an hour for each iteration.”
For more information on cost estimation software, visit https://galorath.com.
ASSEMBLY ONLINE
For more information on software and aerospace manufacturing, visit www.assemblymag.com to read these articles:




